联系我们
- 电话/微信:18520902353
- 客服QQ:3597831168
- 邮箱:info@wemaxnano.com
- 地址:广东省佛山市南海区狮山镇塘头名创钢材仓储园B区二楼
本期我们解读两篇高水平期刊论文:
1. 医学方向:电纺 PCL/PLLA–MgSiO₃ 复合贴片,通过Mg²⁺/SiO₃²⁻缓释实现对糖尿病创口的神经–血管双重修复。
2. 能源方向:co-ESP 同步静电纺丝+静电喷雾构建无粘结剂自支撑钠电正极,在高面负载与高活性含量下兼顾倍率与循环,并完成软包验证。
两项工作均发表于高影响力期刊(其中 Energy & Environmental Science 为该领域顶级高 IF刊物),展示了静电纺丝从科研走向应用的最新进展,本文将聚焦产业化可能性与工艺可实现性,我们将重点回答两件事:
• 论文讲了什么(核心方法与创新点);
• 能否产业化(从技术成熟度出发的现实路径);
参考论文来自上海师范大学的宁从勤教授和香港中文大学的童文雪教授、秦岭教授团队,发表于《Interdisciplinary Materials》(IF=31.6)期刊。这篇论文展示了通过静电纺丝技术制备的PCL/PLLA–MgSiO₃ 复合贴片,为糖尿病创口提供了创新的神经-血管双重修复方案,具有较高的应用潜力。
糖尿病创口长期处于高炎症、低血供、神经受损的恶劣微环境,现有敷料大多只能物理覆盖,缺乏可控、生物活性干预,难以同时改善“血管+神经”。论文的目标是构建一款可降解电纺 PCL/PLLA–MgSiO₃ 复合贴片,通过Mg²⁺/SiO₃²⁻缓释实现对炎症的调控并协同促进血管生成与神经再生,在体内外体系验证其相对商用品的综合修复优势与转化潜力。

核心方法
以 PCL/PLLA 可降解基体为支架,均匀掺入MgSiO₃ 颗粒,经静电纺丝成膜,实现 Mg²⁺/SiO₃²⁻ 的局部缓释;体外评价覆盖内皮细胞/施旺细胞/DRG 神经元,体内采用2型糖尿病小鼠全层皮肤创口模型进行系统验证。
创新点
• 神经–血管“一体化”策略:把促血管与促神经放在同一载体上协同设计,形成“抑炎—促血管—促神经”的闭环路径。
• “电纺支架+协同离子”平台化思路:用可降解纳米纤维网络承载可控释放,避免简单涂覆/撒粉导致的剂量不均与迁移。
• 机理证据链完整:从细胞功能到分子通路(如 TNF/IL-17 抑制、HIF-1α/VEGF 激活、轴突导向增强)层层对应到动物愈合质量。
• 与商用品对照:在“疗效—组织学—功能”多维度上建立对比,突出转化价值与差异化。

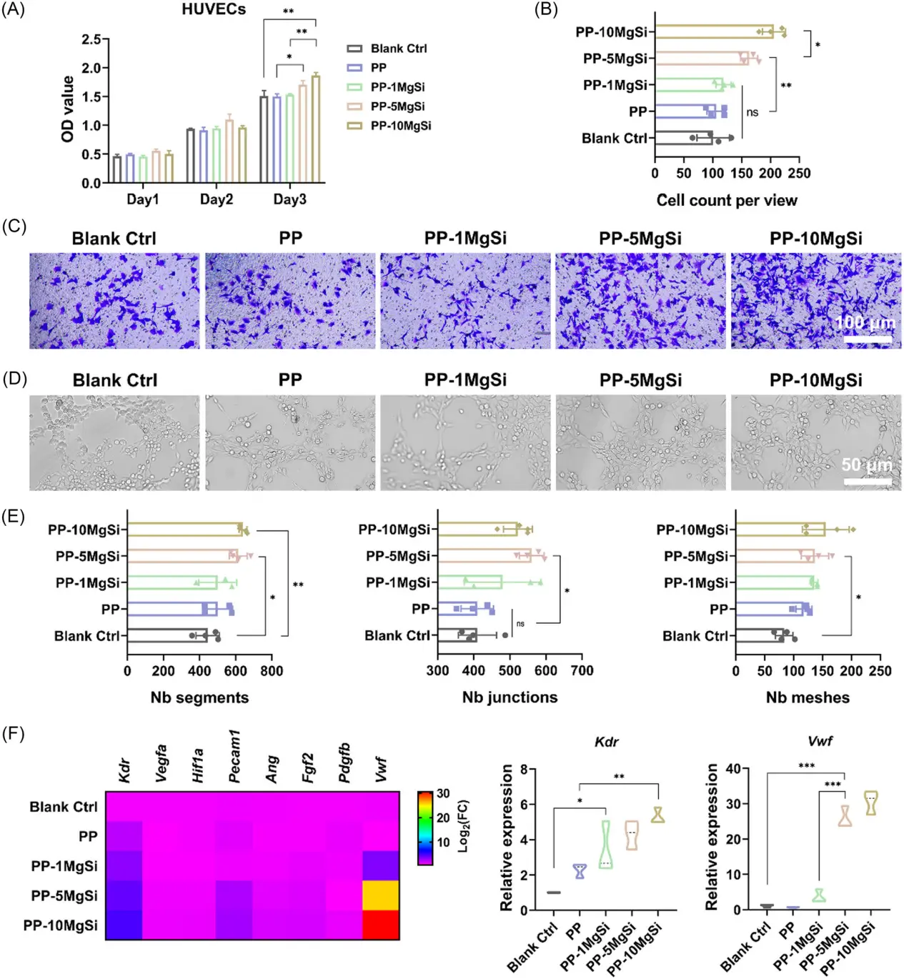
图1: PP-MgSi复合贴片的制作与在糖尿病创口修复中的应用示意。将MgSiO₃粉末、PCL(聚己内酯)和PLLA(聚(D,L-乳酸))混合,制备前驱液后,通过静电纺丝法制造PP-MgSi复合贴片。该贴片能够紧密贴合创面并吸收创面渗出液。在局部释放的Mg²⁺和SiO₃²⁻的刺激下,创面中的慢性炎症通过调控TNF-α、iNOS和CD206的表达得到平衡,同时促进血管和外周神经的再生,并通过高度表达的CD31和β3-tubulin标记物体现出来。最终,在PP-MgSi贴片的管理下,糖尿病创口能够有效治疗且不形成疤痕组织。iNOS:诱导型一氧化氮合成酶;PCL:聚(ε-己内酯);PLLA:聚(D,L-乳酸);TNF-α:肿瘤坏死因子-α。


该电纺复合贴片的应用前景较为明确。其技术路线基于常见可降解聚合物的电纺成膜,并具备卷对卷放大的基础条件;现阶段已具备充分的动物实验与作用机理证据,同时在临床需求端也具有清晰的适应性。
目前的主要门槛集中在医疗合规性(包括生物相容性验证、灭菌与货架期稳定性、临床循证研究)以及批量生产一致性。由于纺丝溶液中引入颗粒体系,需要重点关注其在长时间运行过程中可能出现的沉降、团聚或分层风险。一般而言,当颗粒粒径控制在 0.2–2 μm 区间时,可维持体系稳定,保证电纺过程连续稳定运行 8–12 h,从而满足医疗器械领域对高精度、小批量生产的基本要求。
参考论文来自帝国理工学院的欧阳孟峥教授团队,发表于《Energy & Environmental Science》(IF=30.8)期刊。论文提出了通过co-ESP(同步静电纺丝+电喷雾)技术构建的无粘结剂自支撑钠电正极,在高面负载与高活性含量下兼顾倍率与循环稳定性,并完成了软包电池的验证,展现了在能源领域的广泛应用潜力。
高面负载钠电极在传统浆料工艺下易出现极化上升、离子/电荷传输受限、非活性组分占比高等问题,难以同时兼顾能量密度、功率密度与循环寿命。论文的目标是通过co-ESP 同步静电纺丝+静电喷雾构建无粘结剂、自支撑的“纤维导电网络(CNTF)+大颗粒卡嵌”电极结构,在高活性含量与高面负载条件下维持良好倍率与长循环,并给出扣式到软包的工程化验证路径。

核心方法
采用 co-ESP:电纺 PAN+CNT 形成连续碳纳米纤维网络(CNTF),电喷雾同步引入活性颗粒(如 NVP);通过“粒径 > 孔径”的卡嵌效应实现无粘结剂自支撑极片,随后碳化与装配评估(含扣式与软包)。
创新点
• “纤维网络限定 + 颗粒尺寸匹配”结构范式:以 2.5 wt% 左右的CNTF同时充当导电剂、骨架与类集流体,实现高活性含量 + 高面负载 + 无粘结剂的统一。
• 反直觉的粒径优选:证实“颗粒过小会穿孔、接触变差”的失效机理,明确“孔径—粒径”匹配窗口是厚极成功关键。
• 多尺度结构—性能自洽:用 X-ray CT 定量孔隙率与z向弯曲度,解释在大面负载/高压实下仍保持低极化与高倍率的原因。
• 从方法到工程的可迁移性:展示 600 cm² 样片与软包长循环,并给出对多种正负极材料的可扩展路线,具备中试导入信号。

图1:展示了co-ESP NVPC/CNTF电极的制作过程及其2D形态。图(a)展示了co-电纺—电喷(co-ESP)装置的结构,用于制备该电极材料。图(b)展示了两种电极样品:600 cm²电纺后的NVPC-PEO/CNT-PAN电极和20 cm²经过煅烧的co-ESP NVPC/CNF电极。图(c)和(d)展示了SEM图像,分别展示了原始微米级NVPC颗粒和球磨后的纳米级NVPC颗粒,并通过图(e)和(f)示意了电极的组成:图(e)采用原始微米级颗粒,而图(f)采用球磨后的纳米颗粒。

图3展示了co-ESP NVPC电极的物理性质和3D形态。图(a)和(b)分别展示了压缩与未压缩状态下的电极结构,而图(c)显示了单个NVPC颗粒的细结构。图(d)比较了不同面负载的压缩与未压缩电极的厚度,并与常规电极(包括集流体)进行了对比。图(e)展示了压缩后的NVPC/CNTF电极中各组分的体积比。图(f)总结了从XCT扫描获得的电极结构参数。图(g)和(h)分别展示了常规电极与co-ESP电极中钠离子在孔隙中的运输示意图,显示了co-ESP电极在孔隙结构上对离子传输的优化。
该研究论文更接近产业化落地,本身论文作者已经制备出了600 cm²的样品。 “碳纳米纤维导电网络(CNTF)+ 颗粒卡嵌(粒径>孔径)”的结构思路通用性强,已有厚极高负载与软包验证,具备导入中试线的基础。关键挑战是连续化一致性、溶剂/能耗安全与目标体系的成本模型,微迈的产业化静电纺丝设备配套有成熟的溶剂处理方案,稳定的纺丝基础可提供可行解决路径。
这两篇论文展示了静电纺丝技术在医学和能源领域的巨大潜力。从糖尿病创口修复的电纺复合贴片,到高负载钠电池电极,静电纺丝不仅为科研带来突破,也为产业化铺平了道路。随着技术不断成熟,静电纺丝设备将为各行业提供高效、可扩展的解决方案,推动从实验室到市场的快速转化。
我们相信,这项技术将在未来发挥更大的作用,推动行业创新,带来更多实际应用。我们期待与各位科研人员、企业伙伴共同探索静电纺丝的无限可能!
文章来源:
https://doi.org/10.1039/d5ee01444a
https://doi.org/10.1002/idm2.70003

联系客服二维码

纳米纤维及其应用