联系我们
- 电话/微信:18520902353
- 客服QQ:3597831168
- 邮箱:info@wemaxnano.com
- 地址:广东省佛山市南海区狮山镇塘头名创钢材仓储园B区二楼
引言:周围神经损伤是导致长期残疾的常见原因,影响全球众多人群,引发一系列致残症状,包括剧烈疼痛和严重的肌肉功能障碍[1]。在临床实践中,自体神经修复仍是治疗周围神经损伤的金标准。然而,这种方法存在诸多缺陷,如继发性神经瘤形成、供体来源有限及神经直径不匹配[2]。人工神经引导导管(NGC)通过为受损神经提供支持性机械结构和微环境、抑制瘢痕组织形成,最终促进神经修复,成为一种有效的替代方案。例如,水凝胶和纳米纤维因其良好的生物相容性和溶质渗透性,已被广泛用于制造各种神经引导支架[3]。
2025年7月4日,上海交通大学医学院附属第九人民医院的黄群教授团队及青岛大学易秉成团队在《NPG Asia Materials》期刊发布了 “Polydopamine-modified hydrogel nanofibers for sustained SFRP2 release: synergistic promotion of angiogenesis and nerve regeneration” 的最新研究成果。该团队通过静电纺丝和光交联技术制备聚多巴胺改性水凝胶纳米纤维,成功实现 SFRP2 持续释放,协同促进血管生成和神经再生。这一成果为周围神经损伤治疗,提供了新的有效策略。
该研究通过静电纺丝与光交联技术结合,构建了聚多巴胺(PDA)修饰的明胶甲基丙烯酰(GelMA)水凝胶纳米纤维,并负载分泌型卷曲相关蛋白 2(SFRP2),形成具有药物缓释功能的神经导管(SFRP2~PDA@GelMA)。制备过程分为三步:首先以 GelMA 为原料,经静电纺丝制成纳米纤维,再通过紫外光交联固化;随后利用多巴胺的自聚合反应在纤维表面形成 PDA 涂层(PDA@GelMA);最后通过 π-π 堆积作用和氢键负载 SFRP2,实现其持续释放。

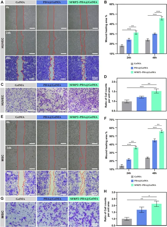
体外实验系统验证了该材料的生物活性,包括药物释放、细胞增殖、迁移及血管生成调控。ELISA 检测显示,PDA@GelMA 对 SFRP2 的释放更稳定,1-4 周内持续释放,且 1000 ng/ml 为促进人脐静脉内皮细胞(HUVECs)和小鼠雪旺细胞(MSCs)活性的最优浓度。活 / 死细胞染色和活性氧(ROS)检测证实,材料无细胞毒性,且能显著降低两种细胞内的 ROS 水平,减轻氧化损伤,为细胞存活创造良好微环境。细胞迁移是神经修复的关键环节,划痕实验和 Transwell 实验显示,SFRP2~PDA@GelMA 能显著促进 HUVECs 和 MSCs 的水平与垂直迁移,其中 SFRP2 的加入进一步增强了 PDA@GelMA 的促迁移效果。更深层次的机制研究表明,材料通过激活钙依赖性钙调神经磷酸酶 / NFATc3 信号通路(非经典 Wnt/Ca²⁺通路)促进 HUVECs 管形成,RNA 测序和 Western blot 验证了 NFATC3 等基因的上调及相关蛋白的表达;同时,材料能平衡促炎因子(IL-6、TNF-α)和抗炎因子(IL-10、IL-4)的分泌,避免慢性炎症阻碍修复。

在小鼠坐骨神经损伤模型中,SFRP2~PDA@GelMA 导管的治疗效果得到全面验证。术后 4 周的 CD31 和 CD34 染色显示,该组损伤神经段的微血管密度和 CD34 阳性面积显著高于 PDA@GelMA 组和对照组,表明其能有效促进局部血管生成,为神经细胞提供充足营养。神经结构修复方面,透射电镜(TEM)显示 SFRP2~PDA@GelMA 组的髓鞘厚度显著增加,结构更完整;免疫荧光染色(S100 标记髓鞘、NF200 标记轴突)显示,该组的髓鞘和轴突再生效果更优,NF200 阳性面积更大。功能恢复评估进一步证实其疗效:术后 4 周,该组小鼠的腓肠肌湿重比更高,肌纤维直径更大,肌肉萎缩程度减轻;坐骨神经功能指数(SFI)下降幅度最小,提示肢体运动功能恢复更优。此外,主要器官的 H&E 染色未发现炎症或坏死,证明材料具有良好的体内生物相容性。

文献来源:https://doi.org/10.1038/s41427-025-00610-x
引用来源:[1]Mehrotra, P. et al. Skeletal muscle reprogramming enhances reinnervation after peripheral nerve injury. Nat. Commun. 15, 9218 (2024).
[2]Kornfeld, T., Borger, A. & Radtke, C. Reconstruction of critical nerve defects using allogenic nerve tissue: a review of current approaches. Int. J. Mol. Sci. 22, 3515 (2021).
[3]Park, J. et al. Electrically conductive hydrogel nerve guidance conduits for peripheral nerve regeneration. Adv. Funct. Mater. 30, 2003759 (2020).

联系客服二维码

纳米纤维及其应用